Recommended Products
咨詢熱線:
0519-82518168
電話:18922852877
郵箱:jacky@www.xdtcgyp.cn
QQ:523062883
地址:江蘇省常州市金壇區儒林開發區長豐路18號
1.名稱
場效應晶體管(Field Effect Transistor 縮寫(FET)),簡稱場效應管。
結型場效應管(junction FET-JFET)
金屬 - 氧化物半導體場效應管 (metal-oxide semiconductor FET,簡稱MOS-FET)
由多數載流子參與導電,也稱為單極型晶體管,屬于電壓控制型半導體器件。
與之對應的是由兩種載流子參與導電的雙極型晶體管,三極管(BJT),屬于電流控制型半導體器件。
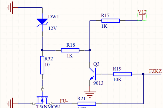
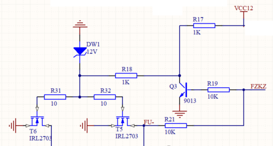
常見如圖:

2.電路符號



3.分類

4.應用場景
· 電路主電源開關,完全切斷,低功耗省電。
· 大功率負載供電開關,如:電機,太陽能電池充電\放電,電動車電池充電
· 逆變器SPWM波升壓部分功率電路
· 功放,音響的功率線性放大電路
· 數字電路中用于電平信號轉換
· 開關電源中,高頻大功率狀態
· 用于LED燈的恒流驅動電路
· 汽車、電力、通信、工業控制、家用電器等
MOS管G、S、D代表什么?
G:gate 柵極S:source 源極D:drain 漏極
MOS管是金屬(Metal)—氧化物—半導體(Semiconductor)場效應晶體管。市面上常有的一般為N溝道和P溝道。N溝道的電源一般接在D,輸出S,P溝道的電源一般接在S,輸出D。





1.根本原因
· PMOS管空穴遷移率低,尺寸與電壓相等的條件下,PMOS的跨導小于NMOS
· 形成空穴溝道比電子溝道更難,PMOS的閾值電壓較NMOS高,因此需要更高的驅動電壓,充放電時間長,開關速度便低
· 空穴移動比電子移動更難,所以PMOS導通電阻大,發熱大,不易通過大電流
2.結構


3.電路接法


4.成本分析
NMOS價格便宜,廠商多,可選型號多
PMOS價格貴,廠商少,可選型號少



NMOS同時用于上管和下管,專用半橋驅動芯片,電荷泵升壓控制極。
