Recommended Products
咨詢熱線:
0519-82518168
電話:18922852877
郵箱:jacky@www.xdtcgyp.cn
QQ:523062883
地址:江蘇省常州市金壇區儒林開發區長豐路18號
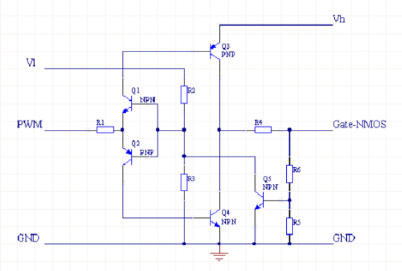
電子設備的發展日新月異,其中的關鍵元件之一為MOS管。作為現代電子電路中的重要組成部分之一,MOS管常被用于各種應用中。因此,對于MOS管驅動電路的了解和掌握對于電子工程師和技術人員來說至關重要。今天新邦微旨在詳細介紹MOS管驅動電路,探討其工作原理以及在現實應用中的各種特點和問題。

MOS管驅動電路是一種用于驅動MOS管的電路。在MOS管驅動過程中,主要有兩種類型的MOS管,即P型和N型。P型MOS管和N型MOS管在結構和特性上存在差異,因此需要不同的電路來驅動它們。在本文中,我們將會重點討論這兩種MOS管的驅動電路設計。
P型MOS管是一種基于P型襯底的場效應晶體管,其工作原理與N型MOS管相反。當驅動電路中施加正向電壓時,P型MOS管的溝道阻擋層被壓破,導電性增強,形成通道,電流通過。而當驅動電路中施加的負向電壓大于或等于溝道阻擋層的閾值電壓時,P型MOS管處于截止態,電流無法通過。因此,在設計P型MOS管驅動電路時,需要根據這些特性來選擇恰當的驅動方式和參數。

N型MOS管則是基于N型襯底的場效應晶體管,其工作原理與P型MOS管相似但相反。在驅動電路中,正向電壓將導致N型MOS管形成通道,而負向電壓則會使其截至。為了有效地驅動N型MOS管,我們需要了解其特性和參數,并設計合適的驅動電路。
在MOS管驅動電路的設計中,一些關鍵參數需要被考慮和優化。例如,輸入電壓的幅值和頻率、驅動電源的電流和電壓、驅動 IC 的選擇以及輸出電路的負載等。這些參數的選擇和優化將直接影響驅動電路的工作性能和效率。
此外,MOS管驅動電路通常需要解決一些問題和挑戰。例如,電源噪聲、泄露電流、電流峰值等都會對驅動電路的穩定性和可靠性造成影響。因此,電子工程師需要對這些問題有著深入的了解,并使用適當的方法和技術來解決它們。
MOS管驅動電路有著廣泛的應用。例如,在功率放大電路、開關電路、數字電路、無線傳輸系統等領域中都會用到MOS管驅動電路。在功率放大電路中,MOS管驅動電路用于控制功率管的開關狀態,從而實現電能的放大和傳輸。在開關電路中,MOS管驅動電路被用于控制各種開關元件的通斷。在數字電路中,MOS管驅動電路則用于實現各種邏輯門和數據處理功能。在無線傳輸系統中,MOS管驅動電路被用于調制、放大和解調等關鍵操作。
總結起來,MOS管驅動電路是現代電子電路中不可或缺的一部分。通過對介紹的P型和N型MOS管的驅動原理、參數、設計、優化以及應用等方面的深入研究,電子工程師和技術人員可以更好地掌握和應用MOS管驅動電路。通過合理選擇和優化驅動電路的各個參數,可以取得更好的工作性能和效率,并解決實際應用中可能遇到的問題和挑戰。